Energieausweise und Empfehlungen für die Verbesserung der Energieeffizienz
Besitzer von errichteten Gebäuden müssen potenziellen Käufern bzw. Mietern ab dem 1. Mai 2014 einen Energieausweis für ihr Gebäude vorlegen. Der Verkäufer hat dem potenziellen Käufer spätestens bei der Besichtigung einen Energieausweis oder eine Kopie hiervon mit dem Inhalt nach dem Muster der Anlage 6 oder 7 der EnEV vorzulegen. Wird in Fällen des § 16 Absatz 2 Satz 1 vor dem Verkauf eine Immobilienanzeige in kommerziellen Medien aufgegeben und liegt zu diesem Zeitpunkt ein Energieausweis vor, so hat der Verkäufer sicherzustellen, dass die Immobilienanzeige folgende Pflichtangaben enthält:
1. die Art des Energieausweises: Energiebedarfsausweis oder Energieverbrauchsausweis im Sinne des § 17 Absatz 1 Satz 1,
2. den im Energieausweis genannten Wert des Endenergiebedarfs oder Endenergieverbrauchs für das Gebäude,
3. die im Energieausweis genannten wesentlichen Energieträger für die Heizung des Gebäudes,
4. bei Wohngebäuden das im Energieausweis genannte Baujahr und
5. bei Wohngebäuden die im Energieausweis genannte Energieeffizienzklasse.
Bei Nichtwohngebäuden ist bei Energiebedarfs- und bei Energieverbrauchsausweisen als Pflichtangabe nach Satz 1 Nummer 2 der Endenergiebedarf oder Endenergieverbrauch sowohl für Wärme als auch für Strom jeweils getrennt aufzuführen.
Energieausweise für bestehende Gebäude werden entweder auf der Grundlage des berechneten ''Energiebedarfs'' oder des gemessenen ''Energieverbrauchs'' ausgestellt.
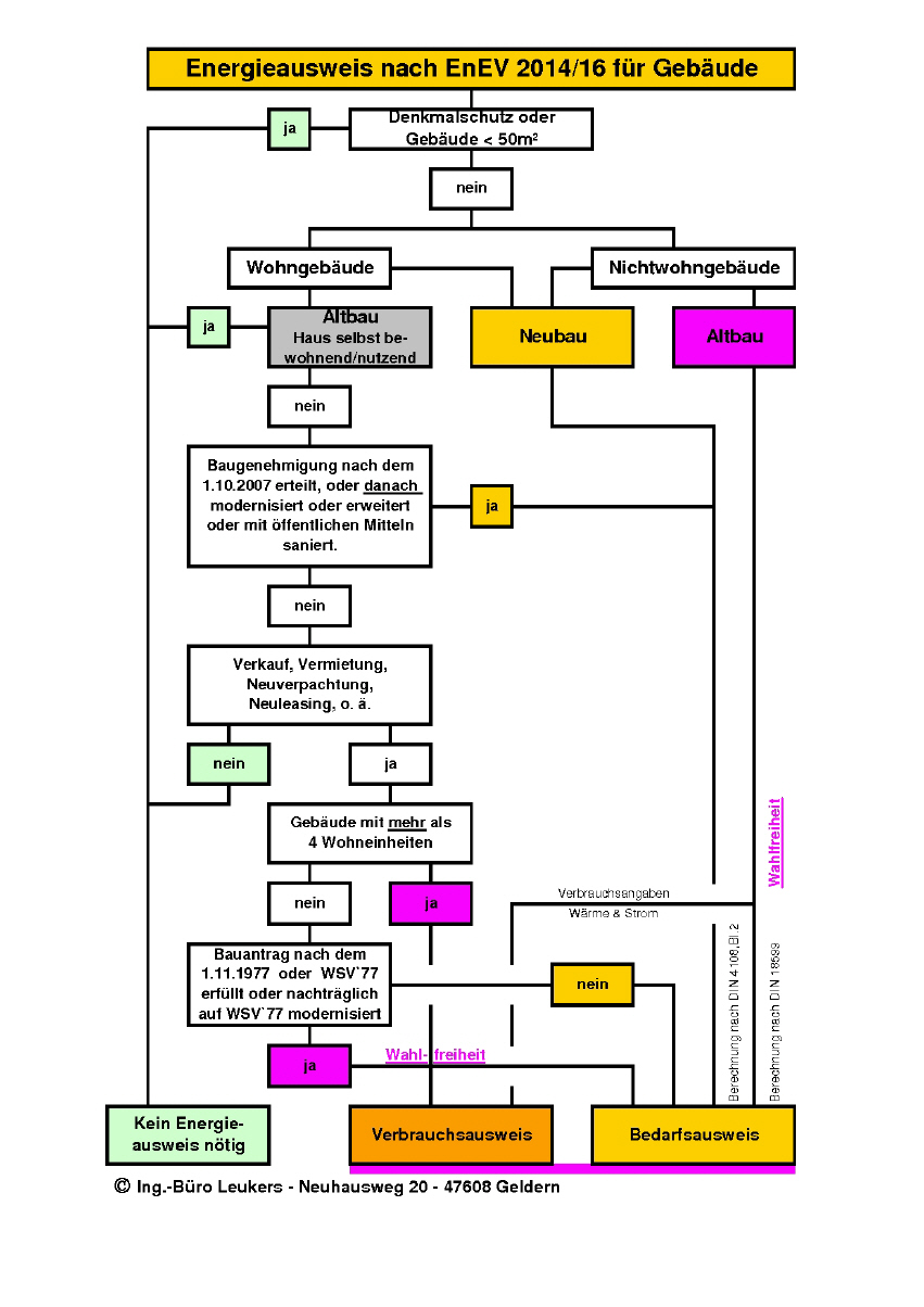
Welcher dieser beiden Energieausweise notwendig ist oder ob evtl. Wahlfreiheit besteht, unterliegt einer differenzierten Regelungen und kann nachfolgend ermittelt werden.
* Für [Nichtwohngebäude] besteht Wahlfreiheit zwischen Energiebedarf oder -verbrauch als Basis des Energieausweises.
Für öffentlich genutzte Gebäude sieht die EnEV eine Pflicht zur Ausstellung und zum Aushang von Energieausweisen vor. Diese gilt für Gebäude mit mehr als 500 m⊃2 (ab 08. Juli 2015 mit mehr als 250 m⊃2) [[Nettogrundfläche]], ''in denen Behörden und sonstige Einrichtungen für eine große Anzahl von Menschen öffentliche Dienstleistungen erbringen und die deshalb von diesen Menschen häufig aufgesucht werden''.
Die Energieausweise sind an einer für die Öffentlichkeit gut sichtbaren Stelle auszuhängen.
Dem Energieausweis sind Vorschläge für die Verbesserung der [Energieeffizienz] des Gebäudes (kostengünstige Modernisierungsvorschläge für Bestandsgebäude) beizufügen, sofern kostengünstige Modernisierungsmaßnahmen möglich sind.
Was ist der Unterschied zwischen dem verbrauchsorientierten und bedarfsorientierten Energieausweis / Energiepass?
Der verbrauchsorientierte Energieausweis spiegelt den witterungsbereinigten Verbrauch des Gebäudes über mindestens den Zeitraum der drei zurückliegenden Jahre wieder. Das Ergebnis ist sehr stark vom Nutzerverhalten (Raumtemperatur, Lüftungsverhalten etc.) in diesem Zeitraum abhängig.
Der bedarfsorientierte Energieausweis berechnet den Energiebedarf anhand des Zustandes der Gebäudehülle und der Haustechnik bei einem durchschnittlichen Nutzerverhalten. Bei diesem ausführlichen Verfahren werden die geometrischen Gebäudedaten, die Bauteile, die Himmelsrichtung, usw. erfasst und die vorhandene Haus-/Anlagentechnik berücksichtigt.
Es empfiehlt sich immer den bedarfsorientierten Ausweis ausstellen zu lassen. Dieser ist zwar etwas preisintensiver, dafür wird Ihr Gebäude begutachtet und die ermittelten Werte sind nicht vom individuellen Verbrauch abhängig. Somit ist ein bedarfsorientierter Energieausweis aussagekräftiger und es lassen sich auch detaillierte Aussagen über die energetische Qualität der jeweiligen Gebäudebauteile machen.
Der Energieausweis für Gebäude
Was bei Auto oder Kühlschränken längst als Verkaufargument dient, die Energieeffizienz, soll auch beim Kauf, Verkauf oder Vermietung eines Hauses oder Wohnung künftig eine entscheidende Rolle spielen. Klingt eigentlich nicht verkehrt - nur, wie macht man das sichtbar? Der Energieausweis für Gebäude - rechtzeitig informieren zahlt sich aus!
Mit der neuen Energieeinsparverordnung zum 01.10.2007 wird der Energieausweis für den Bestand von Wohn- und Nichtwohngebäuden stufenweise zur Pflicht eingeführt. Hausbesitzer müssen nun bei Vermietung oder Verkauf von Immobilien einen Energieausweis vorlegen.
Für alle Hausbesitzer ist diese Verpflichtung ein Anreiz, ihre Gebäude energetisch auf den neuesten Stand zu halten. Ein sparsames und fachgerecht saniertes Gebäude wird künftig klare Wettbewerbsvorteile gegenüber einem nicht sanierten Gebäude mit hohem Energieverbrauch haben.
Allgemeines zum Energieausweis
Für welche Gebäude muss ein Energieausweis erstellt werden?
Grundsätzlich muss der Energieausweis für alle beheizten und/oder gekühlten Gebäude erstellt werden. Es wird zwischen Wohngebäude und Nichtwohngebäude unterschieden. Unter Wohngebäude versteht man Gebäude, die nach Ihrer Zweckbestimmung überwiegend dem Wohnen dienen, einschließlich Wohn-, Alten- und Pflegeheime, sowie ähnliche Einrichtungen.
Unter Nichtwohngebäude versteht man alle Gebäude, die keine Wohngebäude sind. Neben dem Energiebedarf bzw. dem Energieverbrauch für Beheizung, Lüftung und Warmwasserbereitung werden bei Nichtwohngebäuden auch der Energiebedarf für eingebaute Beleuchtung und Klimatisierung berücksichtigt.
Es werden unterschiedliche Rechenverfahren angewandt, die miteinander nicht vergleichbar sind.
Für Mehrfamilienhäuser (Mietwohnungen, Eigentumswohnungen) wird immer nur ein Energieausweis erstellt. Für Gebäude mit Wohnungen und Geschäfts- oder Büroräumen wird für jeden Bereich jeweils ein Energieausweis erstellt.
Ausgenommen von der Verpflichtung sind historische Gebäude. Zudem muss für kleine Gebäude unter 50 m2 Nutzfläche kein Ausweis erstellt werden. Dauerhaft selbst genutztes Wohneigentum benötigt ebenfalls keinen Energieausweis.
Für welche Gebäude muss der Energieausweis erstellt werden?
(siehe auch seitliche Übersicht)
- Wohn- und Nichtwohngebäude
- sowohl Neu- als auch Altbauten
- bei Verkauf, Vermietung, Neuverpachtung & Neuleasing, o.ä.
Wie lange gilt der Energieausweis?
Ein Energieausweis ist 10 Jahre gültig. Die Gültigkeit erlischt in dem Fall, in dem aufgrund von Um- oder Anbauten ein neuer Energieausweis im Rahmen des baurechtlichen Verfahrens erstellt werden muss.
Wann muss der Energieausweis erstellt werden?
Bei Verkauf oder Kauf eines Gebäudes. Bei Vermietung eines Gebäudes. Bei wesenlichten Umbauarbeiten am Gebäude. Bei Nutzungsänderungen des Gebäudes.
Welche Ausweistypen gibt es?
Es wird zwischen dem Bedarfsausweis und dem Verbrauchsausweis unterschieden.
Die Angaben im Bedarfsausweis besagen: Wenn Sie sich durchschnittlich verhalten, ist der ausgewiesene Energiebedarf zu erwarten. Die Berechnungen werden unter Normbedingungen durchgeführt. Es können verschiedene Häuser hinsichtlich ihrer technischen Qualität miteinander verglichen werden. Im Ausweis können energetische Einsparpotentiale aufgezeigt werden.
Die Angaben im Verbrauchsausweis besagen: Wenn Sie sich so verhalten, wie die bisherigen Bewohner (der angegebene Verbrauch ist die Berechnungsgrundlage), ist der ausgewiesene Energieverbrauch zu erwarten. Unterschiedliche Gebäude können aber nicht miteinander verglichen werden und die Energieverbräuche können bei unterschiedlicher Nutzung erheblich abweichen. Energetische Einsparpotentiale können nicht aufgezeigt werden.
Es ist aber auch möglich, einen Bedarfsausweis und Verbrauchsausweis zu kombinieren, dieser "Kombi-Ausweis" ist hinsichtlich seiner Wertigkeit am höchsten einzustufen.
Welcher Ausweis ist auszustellen?
(siehe seitliche Übersicht)
Welcher Ausweis auszustellen ist (nach Bedarf oder Verbrauch), ist im erstern Moment nicht einfach zu beantworten. Hierbei sind verschiedene Kriterien (Alter, Zeitpunkt des Bauantrages, Anzahl der Wohnungen, usw.) zu beachten.
An der seitlichen Übersicht kann die Form des Ausweises (Bedarfs- und Verbrauchsausweis) ermittelt werden. Ggf. ist auch Wahlfreiheit möglich.


